電話

新鄉市國盛機械設備有限公司
國盛機械 > 新聞中心 > 行業新聞 >

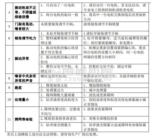
螺旋篩故障分析及排除

如果您正在尋找相關產品或有其他任何問題,可隨時撥打我公司銷售熱線,或點擊下方按鈕在線咨詢報價!

全國統一銷售熱線:18637334419
螺旋篩故障分析及排除方法
螺旋篩故障分析及排除螺旋篩故障分析
螺旋篩常見故障

 
?

新鄉市國盛機械設備有限公司 豫ICP備14028944號-2 技術支持新鄉志遠網絡公司 ?地 址:新鄉市長濟高速西出口

.getElementsByTagName("script")[0]; s.parentNode.insertBefore(bp, s); })();
在線咨詢
索要報價
銷售熱線

銷售熱線:18637334419